Umbrot glútaþíon stuðlar að framkalla þjálfaðs ónæmis
Apr 03, 2023
Ágrip:
Meðfædda ónæmiskerfið sýnir ólíka minniseinkenni, sem einkennast af sterkari svörun við afleiddri áskorun. Þetta fyrirbæri sem nefnt er þjálfað ónæmi byggir á erfðafræðilegri og efnaskiptatengingu meðfæddra ónæmisfrumna. Þar sem framleiðsla hvarfefna súrefnistegunda (ROS) hefur verið tengd við þjálfaða ónæmissvipgerðina, gerðum við tilgátu um að aukið ROS gildi og helsta innanfrumu redox sameindin glútaþíon gegni hlutverki í framkalli þjálfaðs ónæmis. Hér sýnum við að lyfjafræðileg hömlun á ROS í in vitro líkani af þjálfuðu ónæmi hafði ekki áhrif á svörun frumna; mótun glútaþíonmagns dró úr bólgueyðandi frumumyndun í einfrumur manna. Einstaklingskirnisfjölbreytni (SNPs) í genum sem taka þátt í umbrotum glútaþíons reyndust tengjast breytingum á bólgueyðandi frumumyndunargetu eftir þjálfað ónæmi.
Einnig var plasmaþéttni glútaþíons jákvæð tengd við ex vivo IL-1 framleiðslu, lífmerki um þjálfað ónæmi, framleitt af einfrumu BCG bólusettra einstaklinga. Að lokum, glútaþíon umbrot taka þátt í framkalli þjálfaðs ónæmis og framtíðarrannsóknir eru ábyrgar til að kanna hagnýtar afleiðingar þess í sjúkdómum manna.
Ónæmi manna er mjög mikilvægt vegna þess að það verndar okkur fyrir sjúkdómum og sýkingum. Ónæmiskerfið er flókið kerfi sem samanstendur af mörgum mismunandi frumum, vefjum og líffærum. Þeir vinna saman að því að takast á við ýmsa sýkla innan sem utan. Í rannsókninni komumst við að því að Cistanche deserticola fjölsykra og verbascoside geta bætt virkni hjarta- og heilavefsensíma og styrkt kviðarholið. Átfrumuvirkni frumna og útbreiðsluviðbrögð eitilfrumna hafa augljós áhrif á að bæta ónæmi.

Smelltu cistanche deserticola viðbót vara
Leitarorð:
glútaþíon; þjálfað ónæmi; átfrumur; Efnaskipti; meðfædd ónæmisminni.
1. Inngangur
Þar til nýlega var talið að aðlögunarónæmi væri eini þátturinn í vörn hýsils sem einkennist af getu til að halda minni, sníða T- og B-frumuviðbrögð að ákveðnum mótefnavaka.
Hins vegar hefur vaxandi fjöldi nýlegra rannsókna einnig rekið einkenni misleitt minni til meðfædda ónæmiskerfisins, ferli sem kallast þjálfað ónæmi [1]. Einfrumur sem hafa verið útsettar í stuttan tíma fyrir Candida albicans, sveppafrumuveggþáttinum -glúkani, eða jafnvel dauðhreinsuðu áreiti sem oxað lágþéttni lípóprótein (ox-LDL), sýna aukna framleiðslu bólgueyðandi frumudrepna við óskylda aukaörvun löngu eftir að upphaflegt áreiti hefur verið fjarlægt [2,3].
Að auki hafa faraldsfræðilegar rannsóknir sýnt að Bacillus Calmette-Guérin (BCG) bólusetningin gegn berklum eykur örverueyðandi virkni meðfæddra ónæmisfrumna, framkallar í kjölfarið ósértæka vörn gegn óskyldum sýkingum og dregur úr dánartíðni af öllum orsökum [4].
Þjálfað ónæmi á rætur að rekja til epigenetic breytingar sem móta aðgengi gena af bólgueyðandi svörun fyrir umritunarvélar frumunnar. Eðlisfræðileg endurtenging í þjálfuðum meðfæddum ónæmisfrumum fylgir efnaskiptabreytingum sem stuðla að leiðum eins og glýkólýsu, oxandi fosfórun og nýmyndun kólesteróls [5,6]. Umbrotsefni sem eru unnin úr þessum ferlum eru boðsameindir og samþættir sem geta aftur mótað virkni krómatínbreytandi ensíma. Glútaþíon (GSH) er helsta andoxunarefnið sem varðveitir afoxunarjafnvægi innan frumu og hefur verið stungið upp á því að það stuðli að epigenetic breytingum [7].
Að auki auka áreiti sem framkalla þjálfað ónæmi, eins og BCG og oxLDL, framleiðslu á hvarfgjörnum súrefnistegundum (ROS) átfrumna við aukaörvun [8-10]. Við gerðum þá tilgátu að aukin efnaskiptavirkni þjálfaðra átfrumna myndi einnig auka ROS gildi og móta GSH, sem aftur myndi hafa áhrif á styrk þjálfaðra ónæmissvörunar.
2. Efni og aðferðir
2.1. Einangrun einkjarnafrumna (PBMC) og einfruma úr útlægum blóði manna
Buffy yfirhafnir frá heilbrigðum gjöfum voru fengnar eftir skriflegt upplýst samþykki (Sanquin Blood Bank, Nijmegen, Hollandi). Siðferðilegt samþykki var fengið frá CMO Arnhem-Nijmegen (NL32 357.091.10). Einangrun var framkvæmd með skilvindu með mismunaþéttleika yfir Ficoll-Paque (GE Healthcare, Chalfont St Giles, Bretlandi). Í kjölfarið var einangrun einfruma framkvæmd með ofsmótískri Percoll (Sigma-Aldrich, St Louis, MO, Bandaríkjunum) þéttleikastigsskilvindu og þvegin einu sinni með pýrógenfríu köldu fosfat-bufferuðu saltvatni (PBS). Frumur voru endursviflausnar og síðar ræktaðar í RPMI 1640 hollensku breyttu miðli (Invitrogen, Waltham, MA, Bandaríkjunum) bætt við 5 µg/mL gentamicin (Centraform, Etten-Leur, Hollandi), 2 mM Glutamax (Gibco, Waltham, MA, Bandaríkjunum) ) og 1 mM pýruvat (Gibco). Til að tryggja hámarks hreinleika, voru Percoll einangruð einfrumur látin festast við flatbotna pólýstýrenplötur (Corning, Sigma-Aldrish, New York, NY, USA) í 1 klst við 37 ◦C 5 prósent CO2 og síðan skoluð einu sinni með heitu PBS.
2.2. In Vitro þjálfað ónæmislíkan
Viðloðandi einfrumur voru ræktaðar eins og áður hefur verið lýst [11]. Í stuttu máli voru 105 einfrumur sáð á flatbotna 96-brunnsplötur (Greiner, Kremsmünster, Austurríki) og ræktaðar með 1 µg/mL -glúkani eða 5 µg/mL BCG bóluefni (InterVax, Toronto, ON, Kanada) í RPMI með 10 prósent mannasermi. -1,3-(D)-glúkan ( -glúkan) frá Candida albicans var vinsamlega veitt af prófessor David Williams (College of Medicine, Johnson City, TN, Bandaríkjunum).
Þegar gefið var til kynna voru frumur forræktaðar með {{0}},5 µM dífenýlenjoðníum (DPI), 50 µM a-tókóferól (AT) (Sigma-Aldrich), 0,5 µM askorbínsýru (AA), 1 mM N-asetýl cystein (NAC) (Sigma-Aldrich), eða 100 µM DL-bútíónín súlfoximín (BSO) (Sigma-Aldrich) í 1 klst áður en -glúkan er bætt við. Eftir 24 klst. voru frumur þvegnar einu sinni með heitu PBS og látnar aðgreina sig í RPMI ásamt 10% sameinuðu mannasermi í 5 daga. Miðillinn var endurnærður á 3. degi ræktunar. Á 6. degi voru átfrumur endurörvaðir með 10 ng/ml Escherichia coli lípópólýsykru (LPS; sermisgerð 055:B5, Sigma-Aldrich) í 24 klst.

2.3. Viðbrögð súrefnistegunda (ROS) magngreining
Einfrumur/átfrumur voru ræktaðar í 2 klst, 24 klst eða 6 daga, þvegnar, losaðar með köldu PBS og ræktaðar með 5 µM H2DCFDA (Life Technologies, Waltham, MA, Bandaríkjunum) í PBS í 30 mín kl. 37 ◦C. Frumur voru greindar með frumuflæðismælingu (CytoFlex, Beckman Coulter, Brea, CA, Bandaríkjunum). Gagnagreining var framkvæmd með Kaluza 2.1 hugbúnaðinum. Frumusamstæður voru hliðaðar út miðað við framdreifingu (FSC)-hæð á móti FSC-svæðisreit og einfrumu-/átfrumustofninn var hliðaður samkvæmt FSC og hliðardreifingu (SSC). Gögnin eru sett fram sem meðaltal ± SEM og greind með Friedmans prófi og fylgt eftir með mörgum samanburðarprófum Dunn. P-gildi undir 0.05 var talið tölfræðilega marktækt, eins og gefið er til kynna með stjörnum (* p < 0,05).
2.4. RNA raðgreiningargögn um einfrumur úr mönnum örvaðar in vitro
Genatjáningargreining á einfruma sem voru útsettar in vitro fyrir -glúkani var framkvæmd með því að nota áður birt RNA-seq gögn [12]. Í stuttu máli voru PBMCs einangruð með skilvindu í Ficoll-Paque (GE Healthcare). Einfrumur voru hreinsaðar með því að nota neikvætt val með perlum fyrir CD3 plús (T frumur), CD19 plús (B frumur) og CD56 plús (NK frumur) jákvæðar frumur (Miltenyi Biotech, Bergisch Gladbach, Þýskalandi). Frumur voru ræktaðar í samræmi við lýst in vitro þjálfaða ónæmislíkani og útsettar fyrir 5 µg/mL -glúkani. Einfrumum var safnað 4 klst og 24 klst eftir útsetningu. Gen sem tengjast andoxunarsvörun og glútaþíonumbrotum voru dregin út úr listanum yfir marktækt kraftmikla gena (p < 0.05, FC > 2.5, RPKM > 1) í in vitro ónæmislíkaninu sem þjálfað var einfrumu-til-átfrumna. Gögnin eru sett fram sem log10 á hlutfallinu milli einfruma sem eru meðhöndlaðir með -glúkani og óörvaða einfruma.
2.5. Glútaþíon magngreining
Magngreining á innanfrumu minnkað (GSH) og oxað (GSSG) glútaþíon var framkvæmd með kjarnasegulómun (NMR) litrófsgreiningu eins og áður hefur verið lýst [13].
Í stuttu máli var vaxtarmiðillinn fjarlægður og ræktaðar frumur voru þvegnar með volgu PBS (37 ◦C) og slökkt með fljótandi köfnunarefni til að stöðva efnaskipti. Frumurnar voru síðan skafnar af plötunum og dregin út með því að nota köldu (−80 ◦C) lausn af metanóli/klóróformi/vatni, 8,1:0.9:1 (rúmmál/rúmmál/rúmmál) . Útdrættirnir voru geymdir frosnir á þurrís í að minnsta kosti 30 mínútur og síðan skilið í skilvindu í 20 mínútur við 18,{{1{{30}}}}× g við -4 ◦C. Próteinkúllan var geymd til magngreiningar á próteinum á meðan flotið sem innihélt innanfrumu umbrotsefnin voru þurrkuð undir vægum straumi af köfnunarefni og NMR sýni voru útbúin með því að leysa upp þurrkað efni með 0,22 ml af 0,15 M fosfatjafna (pH 7,4) í deuterated vatni sem innihélt 0,05 mM trímetýlsílýl própíón-d4-natríumsalt sem innri staðall fyrir NMR tilvísun og magngreiningu. 1D 1H NMR litróf var safnað fyrir hvert sýni á 14,1 T (600 MHz fyrir 1H) Bruker Avance II NMR, með því að nota noesygppr1d púlsröðina (Topspin v3.0, Bruker Biospin Ltd, Karlsruhe, Þýskalandi). Öll litróf voru unnin og flutt inn í Chenomx NMR suite 8.4 (Chenomx NMR suite, v8.0, Edmonton, AB, Kanada) til magngreiningar á glútaþíoni.
Allur styrkur var staðlaður í heildarpróteinmassa hvers sýnis. Hið síðarnefnda var magnmælt með því að leysa upp próteinkúluna í jafnalausn (1:1, 1 prósent SDS: 8M þvagefni (0.25M Tris pH:8)) með hljóðgjöf. Próteinstyrkurinn var síðan mældur með því að nota PierceTM BCA próteingreiningarsett (Thermo Fisher Scientific, Waltham, MA, USA) samkvæmt handbók þess.

2.6. In vitro og in vivo þjálfuð ónæmislíkön fyrir erfða- og efnaskiptagreiningu
Í in vitro líkaninu voru viðloðandi einfrumur ræktaðar annað hvort með ræktunarmiðli eingöngu sem neikvæða viðmiðun, 2 µg/mL af -1, 3-(D)-glúkani eða 5 µg/mL BCG (300BCG hópur : BCG-Bulgaria stofn, Intervax, Kanada), í 24 klst við 37 ◦C í viðurvist 10 prósenta sameinaðs mannasermis. Á degi 6 voru frumur örvaðar aftur í 24 klst með annað hvort 200 µL RPMI eða LPS 10 ng/ml (sermisgerð 055: B5; Sigma-Aldrich).
Í in vivo líkaninu voru heilbrigðir fullorðnir bólusettir með venjulegum skammti af 0,1 ml af BCG í húð í vinstri upphandlegg og blóði var safnað fyrir og 14 og 90 dögum eftir bólusetningu. Í hverri heimsókn voru 5 × 105 PBMC örvuð með hitadrepnum Staphylococcus aureus (106 CFU/mL) eða látin óörvuð við 37 ◦C með 5 prósent CO2. Seytt cýtókín voru mæld í báðum líkönunum eftir 24 klst. örvun og falt aukning cýtókínviðbragða sem framkallað var af þjálfunarörvunum var notuð sem mælikvarði á þjálfað ónæmi [14].
2.7. Erfðagreining
Erfðagreining var gerð með því að nota hóp heilbrigðra einstaklinga af vestur-evrópskum uppruna frá Human Functional Genomics Project [15]. 300BCG árgangurinn samanstendur af 325 fullorðnum frá Hollandi (44 prósent karlar og 56 prósent konur, aldursbil 18–71 árs). Rannsóknin var samþykkt af staðbundinni siðanefnd CMO svæði Arnhem-Nijmegen, NL58553.091.16. DNA sýni einstaklinga (n=325) voru arfgerð með því að nota SNP-flöguna, Infinium Global Screening Array MD v1.0 frá Illumina, sem fæst í verslun. Optical 0.7.0 með sjálfgefnum stillingum var notað fyrir arfgerðarkall [16]. Sýni með símtalshraða lægra en eða jafnt og 0.99 voru útilokuð, sem og afbrigði með Hardy-Weinberg jafnvægi (HWE) minna en eða jafnt og 0,0001 og minni samsætutíðni (MAF) minni en eða jafn í 0,001. Þræðir afbrigða voru samræmdir og auðkenndir gegn 1000 Genome tilvísunarspjaldinu með því að nota Arfgerð Harmonizer [17]. Við reiknuðum síðan sýnin á reikniþjóninn í Michigan með því að nota tilvísunarsamsteypu (HRC r1.1 2016) sem viðmiðunarpanel og við síuðum út erfðaafbrigði með R2 < 0,3 fyrir útreikningsgæði og MAF < 5 prósent [18], sem leiðir til um það bil 4 milljóna einkjarna fjölbrigða (SNPs) fyrir eftirfylgni QTL kortlagningu. Bæði arfgerðar- og frumuupplýsingar um in vitro-þjálfaða ónæmissvörun fengust fyrir samtals 267 einstaklinga úr 300 BCG hópnum. Þrjú sýni voru útilokuð vegna lyfjanotkunar (þar af var eitt greint sem erfðafræðilegur útúrsnúningur) og eitt sýni var vegna upphafs sykursýki af tegund 1 meðan á rannsókninni stóð.
Í fyrsta lagi var skipting á frumumyndun frumna á milli þjálfaðra og óþjálfaðra frumna tekin sem mæling á stærð þjálfaðrar ónæmissvörunar. Eftir gæðaathugun á frumudreifingu og eftir að erfðafræðilegar útlínur hafa verið útilokaðar, kortlögðum við log-umbreyttar fellingar á frumumyndun í arfgerðagögn með því að nota línulegt aðhvarfslíkan með aldri og kyni sem fylgibreytur til að leiðrétta dreifingu faldbreytingar á frumumyndun. Við notuðum skerðingarmörk p <9,99 × 10-3 til að bera kennsl á tengsl magnbundinna eiginleika (QTL) sem hafa áhrif á þjálfuð ónæmissvörun. Með því að nota in vivo þjálfað ónæmislíkan fengust bæði upplýsingar um arfgerð og frumuefni fyrir samtals 296 einstaklinga.
Til viðbótar við útlínur sem lýst er fyrir in vitro QTL kortlagningu, voru 18 kvöldbólusettir einstaklingar útilokaðir, sem leiddi til 278 sýna fyrir QTL kortlagningu. Í fyrsta lagi var magn hrás cýtókína log-umbreytt og hlutföll cýtókínframleiðslu milli heimsókna voru tekin sem falt breyting á cýtókínframleiðslu. Fjallað breyting á frumumyndun var kortlögð á arfgerðargögn með því að nota línulegt aðhvarfslíkan með aldur og kyn sem fylgibreytur. Við notuðum skerðingarmörk p <9,99 × 10-3 til að bera kennsl á QTL tengsl sem hafa áhrif á þjálfuð ónæmissvörun. R-pakki Matrix-eQTL var notað fyrir cýtókín QTL kortlagningu [19].
2.8. Efnaskiptagreining
Styrkur umbrotsefna einstaklinga úr 300 BCG hópnum var mældur fyrir BCG bólusetningu. Efnaskiptaeiginleikarnir voru mældir og skýrðir af General Metabolics (Zurich, Sviss) með því að nota flæðispraututíma-flug massa (flæði-innspýting TOF-M) litrófsgreiningu [20]. Umbrotsefni sem ekki voru markvisst voru merkt samkvæmt gagnagrunni umbrotsefna manna (HMDB). Allar efnaskiptamælingar voru gerðar í tvíteknum og meðalgildi var reiknað fyrir hvert sýni fyrir hvert umbrotsefni. Spearman fylgnigreining var gerð á umbrotsefnum og ex vivo frumubreytingum á frumubreytingum um svörun fyrir bólusetningu. Til að prófa tengslin á milli glútaþíonmagns og áhugaverðra SNPs sem greindust í erfðagreiningunni, var gerð línuleg aðhvarfsgreining með aldur og kyn sem fylgibreytur fyrir hvern SNP.
2.9. Cytokine magngreining og greining
Cýtókínframleiðsla var ákvörðuð með því að nota ELISA sett í sölu fyrir IL{{0}}, IL-6 og TNF (R&D Systems, Minneapolis, MN, USA) eftir leiðbeiningum framleiðanda. Gögnin eru sett fram sem meðaltal ± SEM og greind með tvíhliða endurteknum mælikvarða ANOVA fylgt eftir með margföldum samanburðarprófum Sidak. P-gildi undir 0.05 var talið tölfræðilega marktækt, eins og gefið er til kynna með stjörnum (* p < 0,05).
3. Úrslit
3.1. -Glúkan- og BCG-framkallað þjálfað ónæmi kallar á viðvarandi hvarfgjörn súrefnisframleiðslu
Aukinni ROS losun hefur áður verið lýst sem eiginleikum þjálfaðrar ónæmissvipgerðar [21]. Einfrumur sem verða fyrir -glúkani eða BCG í 2 klst og 24 klst sýna aukið ROS. Athyglisvert er að þessi aukning var viðvarandi og til staðar eftir 5 daga hvíld í ræktunarmiðlum (mynd 1A). Auknu ROS-gildum fylgja umritunarbreytingar á mismunandi andoxunargenum í einfrumur sem verða fyrir -glúkani í 24 klst (Mynd 1B). Hvatbera súperoxíð dismutasi SOD2 og mismunandi sameindir sem innihalda þíól eru uppstýrðar, þ.e. þíóredoxínháðir peroxíð redúktasar 1-6 (PRDX 1-6) og súlfíredoxín 1 (SRXN1). Tjáning þíóredoxíns (TXN) og þíóredoxínredúktasa (TXNRD), viðeigandi þíól-innihaldandi ROS-hreinsiefni, er einnig aukin.

Mynd 1. Aukið ROS gildi þjálfaðra einfruma stuðlar ekki að aukinni bólgueyðandi frumumyndun þeirra. (A) ROS gildi 2 klst., 24 klst. og 6 dögum eftir útsetningu einstofna fyrir -glúkani og BCG (n=6/9 gjafar, safnað saman úr 2/3 óháðum tilraunum. Fridman próf Dunns margfeldissamanburðarpróf) . (B) Tjáningarmagn gena sem taka þátt í andoxunarvörninni í einfrumum sem verða fyrir -glúkani í 24 klst í samanburði við óörvaðar frumur. Tjáning er sett fram sem log10(hlutfall). TNF og IL-6 framleidd af -glúkan-þjálfuðum átfrumum eftir 1 klst. formeðferð með (C) 0.5µM DPI (n=6 gjafar, safnað saman úr 2 óháðum tilraunum) og (D ) 1 mM NAC, 50 µM AT eða 0,5 µM AA (n=6 gjafar, safnað saman úr tveimur óháðum tilraunum, tvíhliða ANOVA, margfeldissamanburðarpróf Sidak). (meðaltal ± SEM, * p < 0,05).
Hins vegar, hvorki hömlun aðal ROS framleiðandans NADPH oxidasa með dífenýlenjoðóníum (DPI) né viðbót við andoxunarsameindirnar -tókóferól (AT) og askorbínsýru (AA) fyrir ræktun með -glúkani, stýrði aukinni svörun átfrumna. Í átfrumum sem voru útsettir fyrir -glúkani, TNF og IL-6 seytingu 24 klst. eftir LPS endurörvun var ekki breytt með þessari lyfjafræðilegu aðferð (Mynd 1C, D).
Hins vegar jók útsetning fyrir DPI eingöngu IL-6 framleiðslu við LPS örvun. (Mynd 1C). Formeðferð með almenna ROS-hreinsiefninu N-asetýlsýsteini (NAC) olli minnkun á TNF og IL-6 framleiðslu samanborið við frumur sem voru útsettar fyrir glúkani einu sér (Mynd 1D). Samanlagt sýnum við að aukin ROS framleiðsla gegnir litlu hlutverki í aukinni cýtókínframleiðslu á þjálfuðu ónæmi af völdum -glúkans. Að auki gæti þjálfað ónæmi viðvarandi aukið ROS gildi verið tengt mótun frumu andoxunarefnisins glútaþíons, þar sem NAC er ekki aðeins ROS hreinsiefni heldur getur einnig virkað sem undanfari glútaþíonmyndunar.

3.2. Umbrot glútaþíon hefur áhrif á þjálfuð ónæmissvörun
Einfrumur sem verða fyrir -glúkani í 24 klst sýna hærra magn af oxuðu formi glútaþíons (GSSG), sem er með hærri ROS-gildum sem finnast á þessum tímapunkti (Mynd 2A). Eftir hvíldartímann hefur minnkað form glútaþíons (GSH) tilhneigingu til að aukast í þjálfuðum átfrumum, án breytinga á styrk oxaða formsins.

Mynd 2. Magn glútaþíons er stillt við útsetningu fyrir -glúkani. (A) Minnkað og oxað glútaþíon innanfrumugildi í einfrumu eftir 24 klst útsetningu með 1 µg/mL -glúkani og 5 dögum eftir hvíldartímann (n=4 gjafar, safnað saman úr tveimur sjálfstæðum tilraunum). (B) Tjáning gena sem taka þátt í umbrotum glútaþíon í einfruma sem verða fyrir -glúkani í 4 klst og 24 klst. Tjáning er sett fram sem log10(hlutfall). (C) TNF og IL-6 framleitt af -glúkan-þjálfuðum átfrumum eftir 1 klst. formeðferð með 100 µM BSO (n=9 gjafa, sameinuð úr þremur sjálfstæðum tilraunum, * p < 0,05 tvíhliða ANOVA , Mörg samanburðarpróf Sidak) (meðaltal ± SEM).
Genin sem kóða fyrir undireiningar hraðatakmarkandi ensímsins glutamate cysteine ligasa (GCLC og GCLM) sýna aukna tjáningu 4 klst eftir -glúkan örvun samanborið við samanburðar einfrumur. Glútaþíon redúktasi (GSR), glútaþíon peroxidasi 7 (GPX7) og ensím úr glútaredoxín fjölskyldunni (GLRX, 2, 5) eru einnig uppstillt á 24 klst tímapunkti (Mynd 2B), sem bendir ekki aðeins til aukningar á nýmyndun heldur einnig meiri hlutfall glútaþíons endurvinnslu. Lyfjafræðilega hindrun á virkni GCL með búþíónínsúlfoximíni (BSO) fyrir útsetningu fyrir -glúkani leiðir til minnkunar á IL-6 framleiðslu eftir LPS endurörvun (Mynd 2C). Þannig, utanaðkomandi mótun á glútaþíongildum, annaðhvort viðbót með því að bæta við forvera NAC, eða lækkun þess með því að hindra ensímið GCL með BSO, dró úr -glúkani aukinni svörun við aukaörvun.
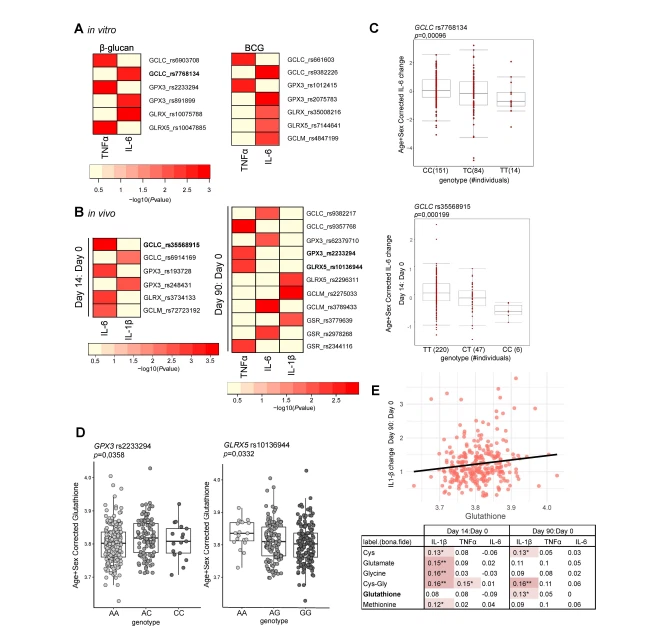
Til að kanna frekar hvort erfðabreytileiki í genum sem taka þátt í efnaskiptum glútaþíóns hafi áhrif á þjálfað ónæmi, var QTL kortlagning gerð með því að nota hóp 325 heilbrigðra einstaklinga. Við prófuðum hvort algengar SNPs með minniháttar samsætutíðni (MAF) > 0.05 í genum sem skipta máli fyrir umbrot glútaþíóns tengdust breytingum á bólgueyðandi frumufrumuframleiðslugetu einstofna við -glúkan og BCG in vitro þjálfun (Mynd 3A, C).
Á sama hátt metum við einnig áhrif þessara erfðaafbrigða á in vivo þjálfað ónæmi framkallað af BCG bólusetningu 278 heilbrigðra einstaklinga (Mynd 3B, C). Nokkrir SNPs innan 250 kb glugga af genum sem taka þátt í umbrotum glútaþíóns voru hugsanlega tengd (p-gildi < 9,99 × 10−3) við uppstjórnun á IL-1, TNF og IL-6 seyti eftir þjálfun (Mynd 3A, B).
Í sama árgangi mældum við plasmaumbrotsefni sem taka þátt í umbrotum glútaþíon fyrir BCG bólusetningu. SNPs sem greindust í in vitro og in vivo greiningum voru marktækt tengd þéttni glútaþíons í blóðrás (p-gildi < 0.05) (mynd 3D). Að auki fundum við jákvætt samband milli plasmaþéttni glútaþíon og ex vivo IL-1 framleiðslu 90 dögum eftir BCG bólusetningu við in vitro útsetningu fyrir ólíku áreiti Staphylococcus aureus (Mynd 3E). Uppstjórnun IL-1 framleiðslu með BCG bólusetningu er einnig jákvæð tengt við blóðrásarstyrk annarra umbrotsefna sem taka þátt í umbrotum glútaþíons, svo sem metíóníns, cysteins, glútamats og glýsíns (Mynd 3E). Á heildina litið benda gen sem taka þátt í umbrotum glútaþíóns sem innihalda QTL fyrir meðfædd misleit viðbrögð, við LPS (Mynd 3A) eða S. aureus (Mynd 3B), og fylgni milli styrks glútaþíons í sermi og ex vivo IL-1 framleiðslu, bæði til hlutverk þessarar leiðar við að koma á þjálfuðu ónæmi.

Mynd 3. Glútaþíon tengist þjálfuðum ónæmisaðgerðum. Hitakort af p-gildum tengsla (p < 9,99 × 10-3 ) milli SNPs kortlagt á gena sem taka þátt í umbrotum glútaþíóns og umfang frumtýkínframleiðslugetu einstofna sem eru þjálfaðir in vitro með (A) -glúkani og BCG (n=251 heilbrigðir sjálfboðaliðar fyrir IL-6 og n=238 heilbrigðir sjálfboðaliðar fyrir TNF ) og (B) in vivo BCG þjálfunarviðbrögð (n {{10}} heilbrigðir sjálfboðaliðar). (C) Boxplot af lægsta p-gildi SNP í hverri greiningu (rs7768134, rs35568915). (D) Boxplots sem sýna magn glútaþíons í plasma (leiðrétt fyrir aldri og kyni) lagskipt eftir arfgerð fyrir rs2233294 (GPX3) og rs10136944 (GLRX5, n=302). P-gildið fyrir hvern SNP er dregið af línulegu aðhvarfslíkani með SNP sem vekur áhuga sem sjálfstæða breytuna og glútaþíon (leiðrétt fyrir aldur og kyn) sem háðu breytuna. (E) Spearman fylgni milli umbrotsefna í blóðrás við grunnlínu sem taka þátt í umbrotum glútaþíons á móti falt breytingum á PBMC-afleiddum S. aureus-örvuðum IL-6, IL-1 og TNF svörun mæld 14 eða 90 dögum eftir BCG bólusetning miðað við grunnlínu (n=297 heilbrigðir sjálfboðaliðar). Taflan sýnir Spearman's rho fyrir hverja fylgni og fylgnin með rauðu undirstrikar marktæka jákvæða fylgni (* p < 0,05, ** p < 0,01). Fylgni milli styrks glútaþíons og faltbreytingar á IL-1 framleiðslu á 90 dögum samanborið við dag 0 er gefið sem dæmi í dreifingarmynd.
4. Umræður
Átfrumur eru plastfrumur sem laga svipgerð sína að mismunandi umhverfisáreitum. Þjálfaðir átfrumur treysta á mikil orkuefnaskipti, með aukinni glýkólýsu, TCA hringrás og oxandi fosfórun, til að koma á svörun með aukinni bólgueyðandi frumumyndun [6,22].
Auk cýtókínframleiðslu, eykst oxunarlosun með hraðri ROS framleiðslu í endurörvuðum BCG-þjálfuðum átfrumum [8]. Milta daufkyrninga einangruð úr BCG-meðhöndluðum músum sýna einnig aukna ROS framleiðslu [23]. Í samræmi við aukinn efnaskiptahraða og aukna getu til að koma á oxunarlosi, sáum við að einfrumur og átfrumur sem verða fyrir -glúkani eða BCG sýna aukningu á grunnframleiðslu ROS. Áður var greint frá svipaðri aukningu á losun ROS í oxLDL-þjálfuðum einfrumur [9]. ROS hefur áhrifavalda í úthreinsun sýkla en getur einnig miðlað merkjaflutningi [24]. Lyfjafræðileg hömlun á ROS-framleiðandi ensíminu NOX eða meðferð með andoxunarsameindum -tókóferóli og askorbínsýru dró ekki úr -glúkan aukinni cýtókínframleiðslu. Hins vegar hamlaði ROS hreinsiefni NAC framleiðslu á TNF aukið með -glúkani, sem gefur til kynna hugsanlegt hlutverk ROS í þjálfuðu ónæmi.
Athyglisvert er að NAC er ekki aðeins andoxunarsameind, heldur virkar það einnig sem undanfari glútaþíons, aðal innrænna andoxunarsameindarinnar. Það eru tvö helstu frumuafoxunarkerfi, pýridínkirni, eins og NAD plús /NADH, og þíólkerfi, sem innihalda glútaþíon og þíóredoxín. NAD plús /NADH hlutfallið eykst í glúkanútsettum einfrumum á viðvarandi hátt eftir aðgreiningartímabilið í þjálfuðum átfrumum [22], svipað og við greinum frá fyrir ROS gildi. Hér sýnum við að GSH styrkur er einnig mótaður í þjálfuðu ónæmi.
Það sem er mest sláandi er að styrkur GSH-skerta formsins er aðeins aukinn í aðgreindum þjálfuðum átfrumum, á meðan magn oxaðs GSSG er stöðugt. Þetta bendir til þess að þjálfaðir átfrumur hafi aukið GSH birgðir, sem öfugt við NAD plús /NADH eru ekki í samstarfi við viðvarandi ROS framleiðslu. Framlag glútaþíonefnaskipta til þjálfaðrar ónæmis er enn frekar styrkt með erfða- og efnaskiptagreiningu á hópi heilbrigðra einstaklinga (300BCG). Algengar erfðafræðilegar fjölbreytni innan GSH-tengdra gena reyndust hafa áhrif á magn cýtókínframleiðslu á in vitro og in vivo þjálfað ónæmi (p <9,99 × 10-3). Að auki reyndust tveir af þessum QTL staðsetningum, GPX3 við chr5 og GLRX5 við chr14, tengjast GSH plasmaþéttni (p < 0,05).
GSH er andoxunarsameind, en það er einnig þekkt fyrir að stjórna tjáningu gena með mismunandi epigenetic aðferðum. GSH tekur þátt í breytingum eftir þýðingu, eins og sést í S-glútaþíónýleringu á núkleósómpróteini históni H3, og er knúið áfram af metíónínferlinu sem að lokum leiðir til s-adenósýlmetíóníns (SAM) framleiðslu. Aftur á móti er SAM aðal metýlgjafinn sem notaður er fyrir DNA og histón metýleringu [7]. TCA hringrás umbrotsefnið fúmarat safnast fyrir í þjálfuðum átfrumum og afleiða þess mónómetýl fúmarat framkallar þjálfað ónæmissvipgerð [5]. Hjá stjörnufrumum eykur bráð útsetning fyrir afleiðunni dímetýlfúmarati innanfrumu GSH en eykur heildar GSH á síðari tímapunktum [25]. Þjálfað ónæmi er fest með epigenetic breytingum sem veita langtímaminni [26]. Aukið GSH-innihald þjálfaðra átfrumna sem sést hér á eftir gæti auðveldað endurnýjun æðakerfisins sem nauðsynleg er til að koma á meðfæddu ónæmisminni.
Hér sýnum við að lyfjafræðileg mótun glútaþíons og afoxunarstaða frumunnar dregur úr misleitri svörun átfrumna, eins og sést af áhrifum BSO eða NAC á -glúkanabætta cýtókínframleiðslu. Að auki, í hópi heilbrigðra einstaklinga, eru GSH umbrot tengd þjálfuðum ónæmiseinkennum. Þjálfuð ónæmiskerfi sem mótast af GSH umbrotum á eftir að kanna frekar, en hugsanleg þátttaka bæði efnaskipta- og epigenetic landslags gerir þessa efnaskiptamiðstöð spennandi leið til að rannsaka í framtíðarrannsóknum. Þessi innsýn stuðlar að því að afhjúpa efnaskipta- og epigenetic raflögn þjálfaðs ónæmis, sem gerir kleift að skilja betur meðfædd ónæmisáhrif á heilsu og sjúkdóma. Að lokum mun betri skilningur hjálpa til við að bera kennsl á ný markmið meðferðar við sjúkdómum sem einkennast af vanstjórnun á meðfæddum ónæmisferlum.
Framlög höfunda:
Hugmyndafræði: AVF og JD-A.; aðferðafræði: AVF, VACMK, VM og JCA-B., MAG; formleg greining: AVF, VACMK, VM og JCA-B.; rannsókn AVF, JCA-B., SK, LCJdB, SJCFMM, VPM og BN; gagnaöflun: AVF, VACMK, VM og BN; skrif — frumdrög að undirbúningi, AVF; skrif – yfirferð og klipping: allir meðhöfundar; eftirlit: MAG, MGN og JD-A.; fjármögnunaröflun: MAG og MGN Allir höfundar hafa lesið og samþykkt útgefna útgáfu handritsins.
Fjármögnun:
JD-A. er styrkt af Hollensku vísindarannsóknastofnuninni (VENI styrkur 09150161910024). MGN. er styrkt af ERC Advanced Grant (833247) og Spinoza Grant frá Hollensku stofnuninni um vísindarannsóknir. AVF er stutt af Fundação para a Ciência ea Tecnologia (FCT, Ph.D. styrkur PD/BD/135449/2017). JCAB er styrkt með styrk frá stjórnsýsludeild vísinda, tækni og nýsköpunar, COLCIENCIAS, í Kólumbíu (Símtal 756/2016). BN er studd af NHMRC (Ástralíu) rannsóknarstyrk (APP1173314).
Yfirlýsing endurskoðunarnefndar stofnana:
300BCG rannsóknin var samþykkt af staðbundinni siðanefnd CMO svæðinu Arnhem-Nijmegen, NL58553.091.16.
Yfirlýsing um upplýst samþykki:
Upplýst samþykki var fengið frá öllum þátttakendum sem tóku þátt í rannsókninni, samkvæmt samþykki siðanefndar Arnhem-Nijmegen (nr. 2010-104).
Yfirlýsing um framboð gagna:
RNA-röðunargögn sem kynnt eru í þessari rannsókn eru fáanleg í NCBI Gene Expression Omnibus undir aðgangsnúmerinu GSE85243.
Viðurkenningar:
Höfundarnir vilja þakka öllum sjálfboðaliðum fyrir þátttökuna í 300BCG rannsókninni.
Hagsmunaárekstrar:
MGN er vísindalegur stofnandi TTxD. Höfundar sem eftir eru lýsa ekki yfir hagsmunaárekstrum. Fjármögnunaraðilar höfðu ekkert hlutverk í hönnun rannsóknarinnar; við söfnun, greiningu eða túlkun gagna; við ritun handritsins, eða við ákvörðun um að birta niðurstöðurnar.

Heimildir
1. Netea, MG; Dominguez-Andrés, J.; Barreiro, LB; Chavakis, T.; Divangahi, M.; Fuchs, E.; Joosten, LAB; van der Meer, JWM; Mhlanga, MM; Mulder, WJM; o.fl. Skilgreina þjálfað ónæmi og hlutverk þess í heilsu og sjúkdómum. Nat. Séra Immunol. 2020, 20, 375–388. [Krossvísun]
2. Quintin, J.; Saeed, S.; Martens, JHA; Giamarellos-Bourboulis, EJ; Ifrim, DC; Logie, C.; Jacobs, L.; Jansen, T.; Kullberg, BJ; Wijmenga, C.; o.fl. Candida albicans sýking veitir vernd gegn endursýkingu með virkri endurforritun á einfruma. Cell Host Microbe 2012, 12, 223–232. [Krossvísun]
3. Bekkering, S.; Quintin, J.; Joosten, LA; Van Der Meer, JW; Netea, MG; Riksen, NP Oxað lágþéttni lípóprótein veldur langtíma bólgueyðandi cýtókínframleiðslu og froðufrumumyndun með epigenetic endurforritun einfruma. Arter. Thromb. Vasc. Biol. 2014, 34, 1731–1738. [CrossRef] [PubMed]
4. Benn, CS; Netea, MG; Selin, LK; Aaby, P. A Small Jab-A Big Effect: Ósértæk ónæmisstjórnun með bóluefnum. Trends Immunol. 2013, 34, 431–439. [Krossvísun]
5. Listir, RJW; Novakovic, B.; ter Horst, R.; Carvalho, A.; Bekkering, S.; Lachmandas, E.; Rodrigues, F.; Silvestre, R.; Cheng, SC; Wang, SY; o.fl. Glútamínólýsa og fúmaratssöfnun samþætta ónæmisbreytingar- og epigenetic forrit í þjálfað ónæmi. Cell Metab. 2016, 24, 807–819. [CrossRef] [PubMed]
6. Keating, S.; Groh, L.; van der Heijden, C.; Rodriguez, H.; Dos Santos, J.; Fanucchi, S.; Okabe, J.; Kn, H.; van Puffelen, J.; Helder, L.; o.fl. Set7 lýsín metýltransferasinn stjórnar mýkingu í oxandi fosfórun sem er nauðsynleg fyrir þjálfað ónæmi af völdum beta-glúkans. Cell Rep. 2020, 31, 107548. [CrossRef] [PubMed]
7. García-Giménez, JL; Romá-Mateo, C.; Pérez-Machado, G.; Peiró-Chova, L.; Pallardó, FV Hlutverk glútaþíons í stjórnun á erfðafræðilegum aðferðum við sjúkdóma. Free Radic. Biol. Med. 2017, 112, 36–48. [CrossRef] [PubMed]
8. Bekkering, S.; Blok, BA; Joosten, LAB; Riksen, NP; Van Crevel, R.; Netea, MG In Vitro tilraunalíkan af þjálfuðu meðfæddu ónæmi hjá mönnum. Clin. Bóluefni Immunol. 2016, 23, 926–933. [Krossvísun]
9. Sohrabi, Y.; Lagache, SMM; Schnack, L.; Godfrey, R.; Kahles, F.; Bruemmer, D.; Waltenberger, J.; Findeisen, HM mTORDependent Oxidative Stress stjórnar oxLDL-framkallað þjálfað meðfædd ónæmi í einfrumur manna. Framan. Immunol. 2019, 9, 3155. [CrossRef] [PubMed]
10. Van Der Heijden, CDCC; Keating, ST; Groh, L.; Joosten, LAB; Netea, MG; Riksen, NP Aldósterón framkallar þjálfað ónæmi: Hlutverk fitusýrumyndunar. Hjarta- og æðakerfi. Res. 2020, 116, 317–328. [Krossvísun]
11. Dominguez-Andrés, J.; Listir, RJW; Bekkering, S.; Bahrar, H.; Blok, BA; de Bree, LCJ; Bruno, M.; Bulut, Ö.; Debisarun, PA; Dijkstra, H.; o.fl. In vitro örvun þjálfaðs ónæmis í viðloðandi einfrumum manna. STAR Protoc. 2021, 2, 100365. [CrossRef] [PubMed]
12. Novakovic, B.; Habibi, E.; Wang, S.-Y.; Listir, RJW; Davíð, R.; Megchelenbrink, W.; Kim, B.; Kuznetsova, T.; Kox, M.; Zwaag, J.; o.fl. -Glúkan snýr við erfðafræðilegu ástandi LPS-framkallaðs ónæmisþols. Cell 2016, 167, 1354–1368.e14. [Krossvísun]
13. Kostidis, S.; Addie, RD; Morreau, H.; Mayboroda, OA; Giera, M. Magnbundin NMR greining á innan- og utanfrumuefnaskiptum spendýrafrumna: kennsluefni. endaþarm. Chim. Acta 2017, 980, 1–24. [Krossvísun]
14. Koeken, VACM; de Bree, LCJ; Mourits, VP; Moorlag, SJCFM; Ganga, J.; Cirovic, B.; Listir, RJW; Jaeger, M.; Dijkstra, H.; Lemmers, H.; o.fl. BCG bólusetning hjá mönnum hamlar altæka bólgu á kynháðan hátt. J. Clin. Rannsaka. 2020, 130, 5591–5602. [Krossvísun]
15. Human Functional Genomics Project. Aðgengilegt á netinu: http://www.humanfunctionalgenomics.org/site/ (sótt 19. apríl 2021).
16. Shah, TS; Liu, JZ; Floyd, JAB; Morris, JA; Wirth, N.; Barrett, JC; Anderson, CA OptiCall: Öflugt reiknirit sem kallar á arfgerð fyrir sjaldgæf, lágtíðni og algeng afbrigði. Lífupplýsingafræði 2012, 28, 1598–1603. [Krossvísun]
17. Deelen, P.; Bonder, MJ; Van Der Velde, KJ; Westra, HJ; Winder, E.; Hendriksen, D.; Franke, L.; Swertz, MA Arfgerðasamræmi: Sjálfvirk strengjastilling og sniðumbreyting fyrir samþættingu arfgerðagagna. BMC Res. Skýringar 2014, 7. [Krossvísun]
18. McCarthy, S.; Das, S.; Kretzschmar, W.; Delaneau, O.; Wood, AR; Teumer, A.; Kang, HM; Fuchsberger, C.; Danecek, P.; Sharp, K.; o.fl. Viðmiðunarhópur með 64.976 haplotypes fyrir arfgerðarútreikning. Nat. Genet. 2016, 48, 1279–1283. [Krossvísun]
19. Shabalin, AA Matrix eQTL: Ofurhröð eQTL greining með stórum fylkisaðgerðum. Lífupplýsingafræði 2012, 28, 1353–1358. [Krossvísun]
20. Fuhrer, T.; Heer, D.; Begemann, B.; Zamboni, N. Há-afkastamikil, nákvæm sniðgreining á massaumbrotum frumuútdrátta með flæðissprautun-tíma-flugi massagreiningu. endaþarm. Chem. 2011, 83, 7074–7080. [Krossvísun]
21. Kalafati, L.; Kourtzelis, I.; Schulte-schrepping, J.; Verginis, P.; Mitroulis, I. Meðfædd ónæmisþjálfun á granulopoiesis stuðlar að virkni gegn æxli. Cell 2020, 183, 771–785.e12. [Krossvísun]
22. Cheng, SC; Quintin, J.; Cramer, RA; Shepardson, KM; Saeed, S.; Kumar, V.; Giamarellos-Bourboulis, EJ; Martens, JHA; Rao, NA; Aghajanirefah, A.; o.fl. MTOR- og HIF-1 -miðluð loftháð glýkólýsa sem efnaskiptagrundvöllur fyrir þjálfað ónæmi. Vísindi 2014, 345, 1250684. [Krossvísun]
23. Moorlag, SJCFM; Rodriguez-Rosales, YA; Gillard, J.; Fanucchi, S.; Theunissen, K.; Novakovic, B.; de Bont, CM; Negishi, Y.; Fok, ET; Kalafati, L.; o.fl. BCG bólusetning veldur langtíma hagnýtri endurforritun á daufkyrningum úr mönnum. Cell Rep. 2020, 33. [CrossRef]
24. Forrester, SJ; Kikuchi, DS; Hernandes, MS; Xu, Q.; Griendling, KK Hvarfgjarnar súrefnistegundir í efnaskipta- og bólguboðum. Circ. Res. 2018, 122, 877–902. [Krossvísun]
25. Brennan, MS; Matos, MF; Li, B.; Hronowski, X.; Gao, B.; Juhasz, P.; Rhodes, KJ; Scannevin, RH dímetýl fúmarat og mónóetýl fúmarat sýna mismunandi áhrif á KEAP1, NRF2 virkjun og glútaþíon eyðingu in vitro. PLoS ONE 2015, 10, e0120254. [Krossvísun]
26. Kaufmann, E.; Sanz, J.; Dunn, JL; Khan, N.; Mendonça, LE; Pacis, A.; Tzelepis, F.; Pernet, E.; Dumaine, A.; Grenier, J.-C.; o.fl. BCG menntar blóðmyndandi stofnfrumur til að mynda verndandi meðfædd ónæmi gegn berklum. Cell 2018, 172, 176–190.e19. [Krossvísun]
Anaisa V. Ferreira 1,2,* , Valerie ACM Koeken 1,3,4 , Vasiliki Matzaraki 1 , Sarantos Kostidis 5 , Juan Carlos Alarcon-Barrera 5 , L. Charlotte J. de Bree 1 , Simone JCFM Moorlag 1 , Vera P Mourits 1, Boris Novakovic 6,7, Martin A. Giera 5, Mihai G. Netea 1,8 og Jorge Dominguez-Andrés.
1 Innrilækningadeild og Radboud miðstöð fyrir smitsjúkdóma (RCI), Radboud University Nijmegen Medical Center, 6500 HB Nijmegen, Hollandi;
Valerie.Koeken@radboudumc.nl (VACMK); Vasiliki.Matzaraki@radboudumc.nl (VM);
Charlotte.deBree@radboudumc.nl (LCJdB); Simone.Moorlag@radboudumc.nl (SJCFMM);
Vera.Mourits@radboudumc.nl (VPM); Mihai.Netea@radboudumc.nl (MGN).
2 Instituto de Ciências Biomédicas Abel Salazar (ICBAS), Universidade do Porto, 4050-313 Porto, Portúgal.
3 TWINCORE, samstarfsverkefni Helmholtz-miðstöðvar fyrir sýkingarrannsóknir (HZI) og læknaskóla Hannover (MHH), 30625 Hannover, Þýskalandi.
4 Center for Individualized Infection Medicine (CiiM), Department of Computational Biology for Individualized Infection Medicine, samstarfsverkefni Helmholtz-miðstöðvar fyrir sýkingarrannsóknir (HZI) og Hannover Medical School (MHH), 30625 Hannover, Þýskalandi.
5 Center for Proteomics and Metabolomics, Leiden University Medical Center (LUMC),2333 ZA Leiden, Hollandi; s.kostidis@lumc.nl (SK); jcalarcon_barrera@lumc.nl (JCA-B.);m.a.giera@lumc.nl (MAG)
6 Epigenetics Research, Murdoch Children's Research Institute, Parkville, VIC 3052, Ástralíu;boris.novakovic@mcri.edu.au.
7 Barnalækningardeild háskólans í Melbourne, Melbourne, VIC 3052, Ástralíu.
8 Department for Genomics & Immunoregulation, Life and Medical Sciences Institute (LIMES), Háskólinn í Bonn, 53115 Bonn, Þýskalandi.
* Samskipti: anaisa.validoferreira@radboudumc.nl (AVF); Jorge.dominguezandres@radboudumc.nl (JD-A.); Sími: plús 31-2436-16636 (JD-A.).
For more information:1950477648nn@gmail.com
